Sobre Nós

Mensagem da PCA

Caros clientes e consumidores

A EPASHUILA-E.P., é uma instituição pública sob tutela dos Ministérios da Economia e da Energia e Águas, cujo objecto é a gestão e exploração de sistemas públicos de abastecimento de água, saneamento de águas residuais e drenagem de águas pluviais da Província da Huíla.

O lançamento do nosso Site institucional dá-nos a oportunidade para reafirmar todos os compromissos com o desenvolvimento da Empresa, incluindo o atendimento e a conexão com os nossos clientes como é merecido.

Acreditamos que a melhoria da comunicação levará a um diálogo de interação entre a EPASHUILA-E.P. e os seus clientes, porque estaremos a pôr os utentes ao corrente dos desafios, problemas e dificuldades, mas também dos projectos para ultrapassar e resolver.

Apesar dos desafios e dificuldades que a Empresa enfrenta para se erguer como uma Empresa de referência, na prestação dos serviços de água, não devemos perder de vista os grandes ganhos já alcançados que com o apoio de todos iremos consolidar e aumentar.

Se por um lado estamos disponíveis a partilhar informação relevante sobre as actividades da Empresa, também contamos com a contribuição de todos para que a EPASHUILA-E.P. cumpra cabalmente a sua missão.

Por fim desejamos uma boa leitura a todos e reiteramos a nossa disponibilidade em servi-los

Saudações.

A PCA

MARIA DOMINGAS DOMINGOS TYIKUSSE   

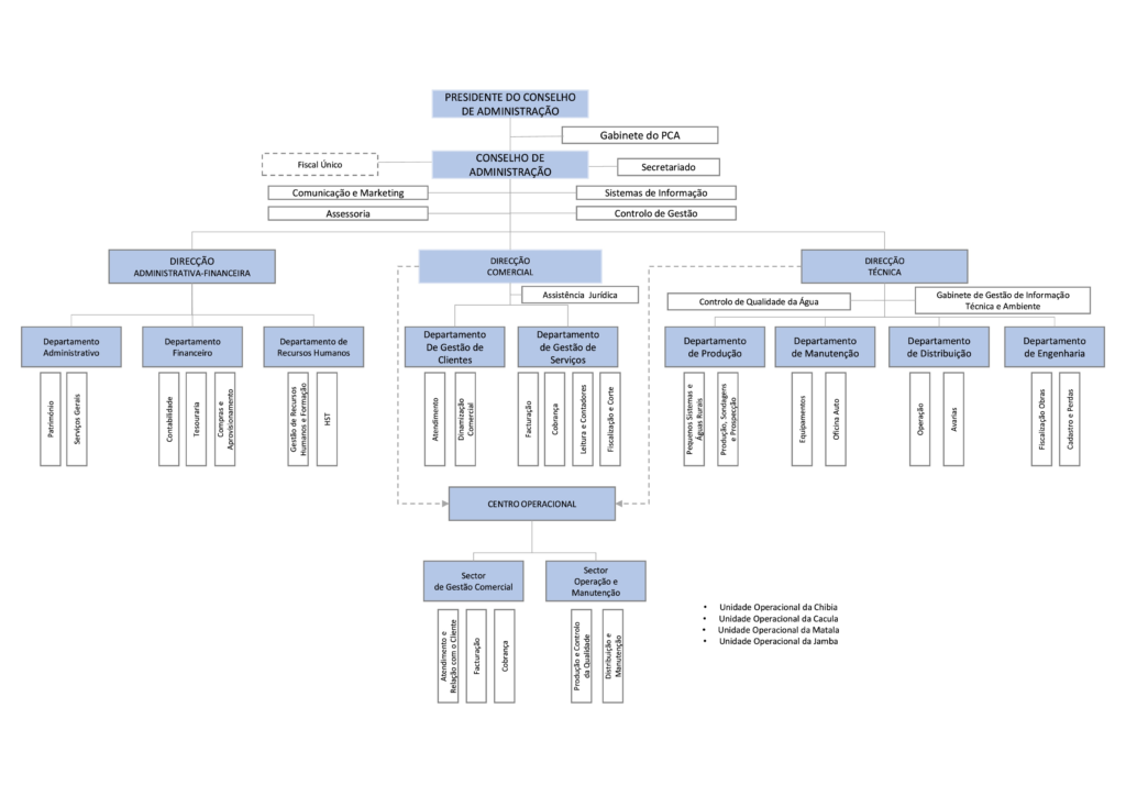
Organograma EPASHUÍLA - E.P

Conselho de Administração da EPASHUÍLA - E.P

Visão

Ser uma empresa de referência e reconhecimento nacional no sector da água e do saneamento, em termos da qualidade da água fornecida para consumo humano, da qualidade do serviço prestado aos seus clientes e na preservação do ambiente e dos recursos naturais.

Missão

Gerir os sistemas de abastecimento de água e de saneamento sob sua responsabilidade nos termos da legislação em vigor, num quadro de eficiência e sustentabilidade económica, financeira, técnica e social, orientada por princípios de eficácia de gestão focalizado na optimização dos resultados, valorização dos recursos humanos e utilização das melhores práticas ambientais, contribuindo para a melhoria da qualidade de vida das populações e para o desenvolvimento socioeconómico dos municípios onde actua.

Valores

Princípios

História

O sistema de abastecimento de água da cidade do Lubango tem mais de 80 anos, sendo após a independência gerido pela ENAS – Empresa Nacional de Águas – substituída a partir de 1992 pela DPEA – Direcção Provincial de Energia e Águas.

A partir de Abril de 2015, para corresponder com os objectivos do PDISA, enquanto se aguardava pela constituição da Empresa Provincial de Águas e Saneamento da Huíla, a gestão fica sob responsabilidade da Comissão de Gestão do Sistema de Água da cidade do Lubango, criada através do despacho nº 864/2015, do Exmo. Senhor Governador Provincial da Huíla, datado de 13 de Abril.

Em Junho de 2017, é criada a EPASHUILA-E.P. – Empresa Pública de Águas e Saneamento da Huíla através do Decreto Executivo nº 311/17, de 16 de Junho, contemplando a gestão dos serviços de água da Província da Huíla, assumindo a Empresa todos os direitos e obrigações decorrentes da exploração dos sistemas de abastecimento público de água e de saneamento afectos à área de jurisdição da empresa de águas e Saneamento da Huíla.

A EPASHUILA E.P – Empresa Pública de Águas e Saneamento é uma empresa de interesse público, de âmbito Provincial, dotada de personalidade jurídica, autonomia administrativa, financeira, patrimonial e de gestão. Visa gerir de forma empresarial os sistemas de abastecimento de água e de saneamento sob sua responsabilidade.

A 4 de Julho de 2017 foi nomeado o Conselho de Administração, constituído por três membros, Presidente do Conselho de Administração e dois Administradores, todos com funções executivas. O Conselho de Administração tomou posse em Setembro de 2018, data em que a EPASHUILA E.P inicia formalmente a sua actividade.

Atribuições

A EPASHUILA E.P. tem por objecto a gestão e exploração dos sistemas de abastecimento de água, saneamento de águas residuais e drenagem de águas pluviais da Província da Huíla.

São suas atribuições na fase actual:

  • Captação, adução, tratamento e distribuição de água potável para consumo público;
  • Conservação e manutenção da rede de água, reservatórios, estações elevatórias de água e equipamentos
  • Execução de outros serviços relacionados com a sua área de actividade;

São suas atribuições numa fase futura:

  • A recepção e drenagem de esgotos, podendo incluir o tratamento;
  • A conservação e manutenção da rede de esgotos, e estações de pré-tratamento e/ou tratamento de águas residuais;

A gestão e manutenção da rede pluvial.

Política da Empresa